11日,据封面新闻消息,10日,黑龙江的王先生称,他日晚𰱬点在海底捞门店就餐时,发现邻桌小孩直接公共场合撒尿。王先生称,当时孩子对他妈妈说想上厕所,“孩子妈直接给他抱起来,屁股对着我们,顺手拿了一个小纸碗接着,直接就放在备菜的推篮上。”
据王先生描述,纸碗在备菜推篮上放了五分钟,周边散发着尿味,同时还拿擦手的毛巾擦拭。王先生向经理反映后,工作人员给他赔偿一份果盘,王先生表示不能接受,“他们就在我对面桌尿的,都是味道,那个果盘我们也没吃。”
10日,海底捞回复王先生,在质量安全部中心专人监督下,门店已于事发分钟内完成该区域专项清洁消毒,相关污染用品均已废弃处理。已指定专人与王先生保持沟通积极跟进处理。
此前海底捞锅底小便事件曾引发热议。
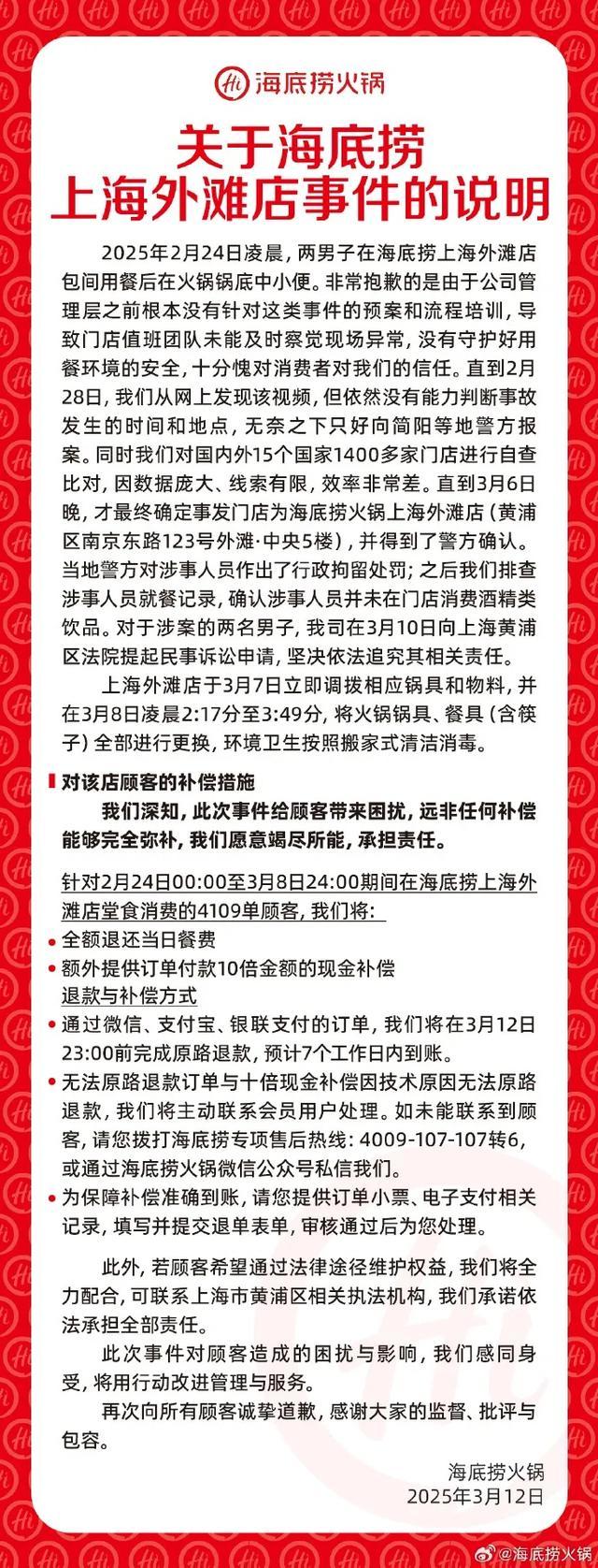
3日,@海底捞火锅 发布关于海底捞上海外滩店事件的说明:
2025日凌晨,两男子在海底捞上海外滩店包间用餐后在火锅锅底中小便。非常抱歉的是由于公司管理层之前根本没有针对这类事件的预案和流程培训,导致门店值班团队未能及时察觉现场异常,没有守护好用餐环境的安全,十分愧对消费者对我们的信任。
直日,我们从网上发现该视频,但依然没有能力判断事故发生的时间和地点,无奈之下只好向简阳等地警方报案。同时我们对国内个国家、1400多家门店进行自查比对,因数据庞大、线索有限,效率非常差。
直日晚,才最终确定事发门店为海底捞火锅上海外滩店(黄浦区南京东号外滩·中楼),并得到了警方确认。当地警方对涉事人员作出了行政拘留处罚;
之后我们排查涉事人员就餐记录,确认涉事人员并未在门店消费酒精类饮品。对于涉案的两名男子,我司日向上海黄浦区法院提起民事诉讼申请,坚决依法追究其相关责任。
上海外滩店𱆏日立即调拨相应锅具和物料,并日凌:17分:49分,将火锅锅具、餐具(含筷子)全部进行更换,环境卫生按照搬家式清洁消毒。
图源:VCG
对该店顾客的补偿措施
我们深知,此次事件给顾客带来困扰,远非任何补偿能够完全弥补,我们愿意竭尽所能,承担责任。
针:00:00期间在海底捞上海外滩店堂食消费单顾客,我们将:
全额退还当日餐费
额外提供订单付倍金额的现金补偿
退款与补偿方式
通过微信、支付宝、银联支付的订单,我们将:00前完成原路退款,预个工作日内到账。
无法原路退款订单与十倍现金补偿因技术原因无法原路退款,我们将主动联系会员用户处理。如未能联系到顾客,请您拨打海底捞专项售后热线:4009-107-107,或通过海底捞火锅微信公众号私信我们。
为保障补偿准确到账,请您提供订单小票、电子支付相关记录,填写并提交退单表单,审核通过后为您处理。
此外,若顾客希望通过法律途径维护权益,我们将全力配合,可联系上海市黄浦区相关执法机构,我们承诺依法承担全部责任。
此次事件对顾客造成的困扰与影响,我们感同身受,将用行动改进管理与服务。
再次向所有顾客诚挚道歉,感谢大家的监督、批评与包容。
【来源:封面新闻、风芒新闻、@海底捞火锅】


